
계속 진도 나가기 전에 배운것들 복습
나무 판자 만들기는 은근 어렵지 않다. 좀 더 디테일하게 만들거면 중간에 루프컷을해서 기울이거나
다른 방법도 있지만 베이스 메쉬는 그냥 직사각육면체에 bevel을 전체적으로 주면 된다.


Edge를 끝까지 선택을 안한 이유는 끝에 갈수록 흠집이 없어 지는것 처럼 보이는 효과를 주기 위해서이다.


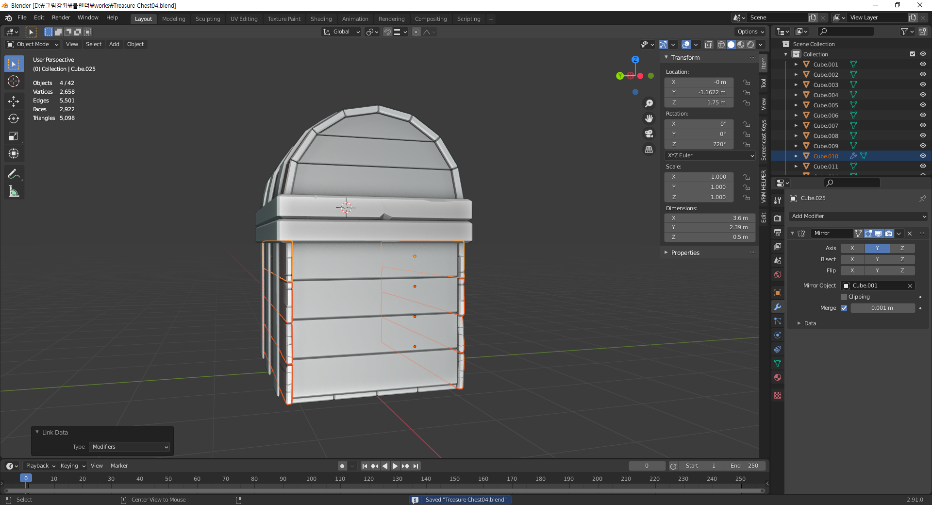
마지막은 Mirror Modifier로 기준점이 될 오브젝트를 선택후
모디파이어를 일괄적용할 오브젝트를 적용해 작업을 단축하는 방법을 설명해주고 마무리
'Blender_Study > Blender_Props' 카테고리의 다른 글
| Treasure_Chest06 (0) | 2021.03.27 |
|---|---|
| Treasure_Chest05 (0) | 2021.03.27 |
| Treasure_Chest03 (0) | 2021.03.26 |
| Treasure_Chest_02 (0) | 2021.03.26 |
| Treasure_Chest_01 (0) | 2021.03.22 |