Treasure_Chest_02

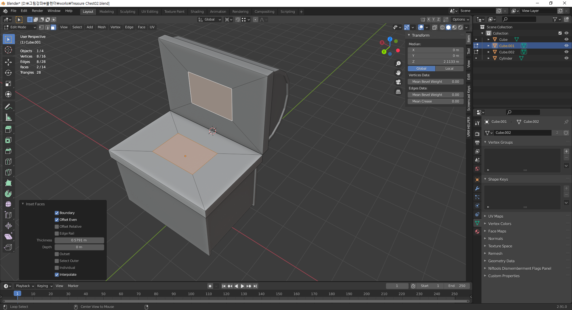
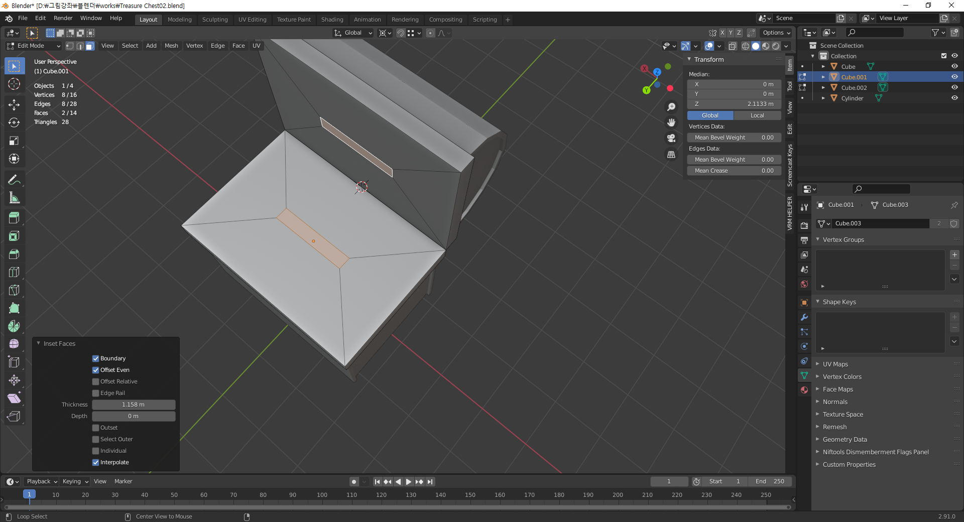
여기서 두께가 지속적이지 않다던데 무슨 소리인지 몰라서 일단 캡쳐해 놓았다. 따로 오브젝트를 복사해서 비교해봐도 결과는 같아서 혼란만 온다.

이해가 안되서 이미 이렇게 해봤자 틀린거 인데도 비교를 위해 직접 해봤다.


일단 스케일을 적용한 것은 똑같은 직사각형 retangle이고 스케일을 적용하지 않는 형태의 것은 정사각형이다.
'Blender_Study > Blender_Props' 카테고리의 다른 글
| Treasure_Chest04 (0) | 2021.03.27 |
|---|---|
| Treasure_Chest03 (0) | 2021.03.26 |
| Treasure_Chest_01 (0) | 2021.03.22 |
| 로우폴리 배만들기 2021-03-18 (0) | 2021.03.18 |
| Low poly Stylized Cottage - landscape - Pt.8 (0) | 2021.03.07 |