

처음에는 좀 진부하다가 칼집을 내거나 흠집을 내면서 나름 사물의 사연을 만드는게 재밋는것 같다.

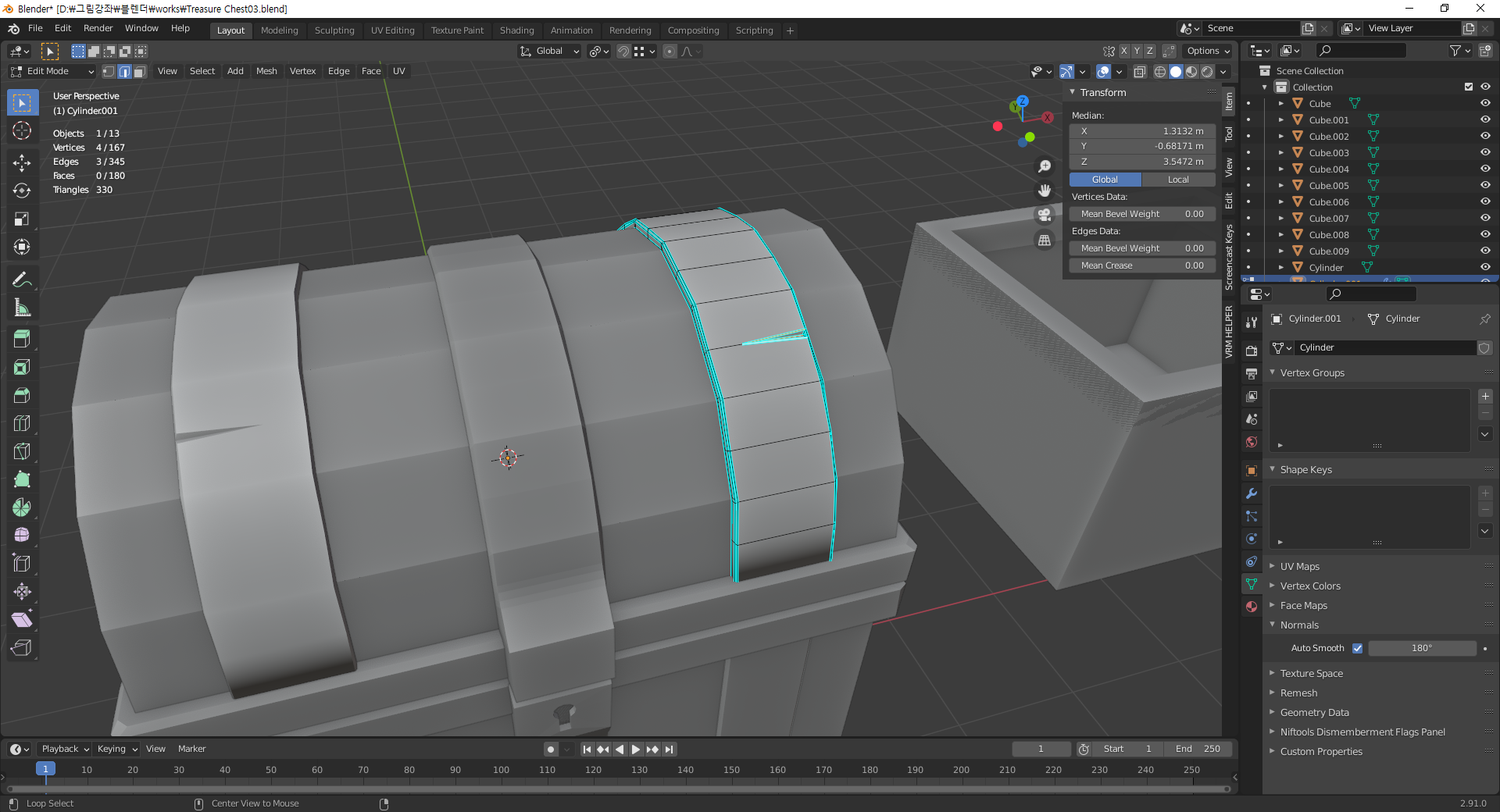
새로운 Mark sharp라는 기능은 마우스 우클릭으로 쓸수가 있는데 Smooth shading 을 걸어도 flat이나 각을 진채로 유지하는게 각을진 형태와 Smooth를 썩어서 사용하는데 매우 유용한 기능이다.
'Blender_Study > Blender_Props' 카테고리의 다른 글
| Treasure_Chest05 (0) | 2021.03.27 |
|---|---|
| Treasure_Chest04 (0) | 2021.03.27 |
| Treasure_Chest_02 (0) | 2021.03.26 |
| Treasure_Chest_01 (0) | 2021.03.22 |
| 로우폴리 배만들기 2021-03-18 (0) | 2021.03.18 |