이 경우에는 바로 높이의 길이 H는 Scaling Factor와 비례한다.(삼각뿔을 이루는 단면의 크기를 나타내는 비율)

3D를 이루는 단면을 이해해야 3D 프로그램에서 Edge를 제대로 그릴수 있고 그 Edge로 Face를 만들고
그 여러개 Face를 3D입체로 표현 할수있다.

이번 단원은 블렌더랑 시너지 효과를 나타낼수 있음으로 글로 서술하기 보다는 블렌더에서 직접 기하학을 정리해보고
이미지로 정리하고 싶다.

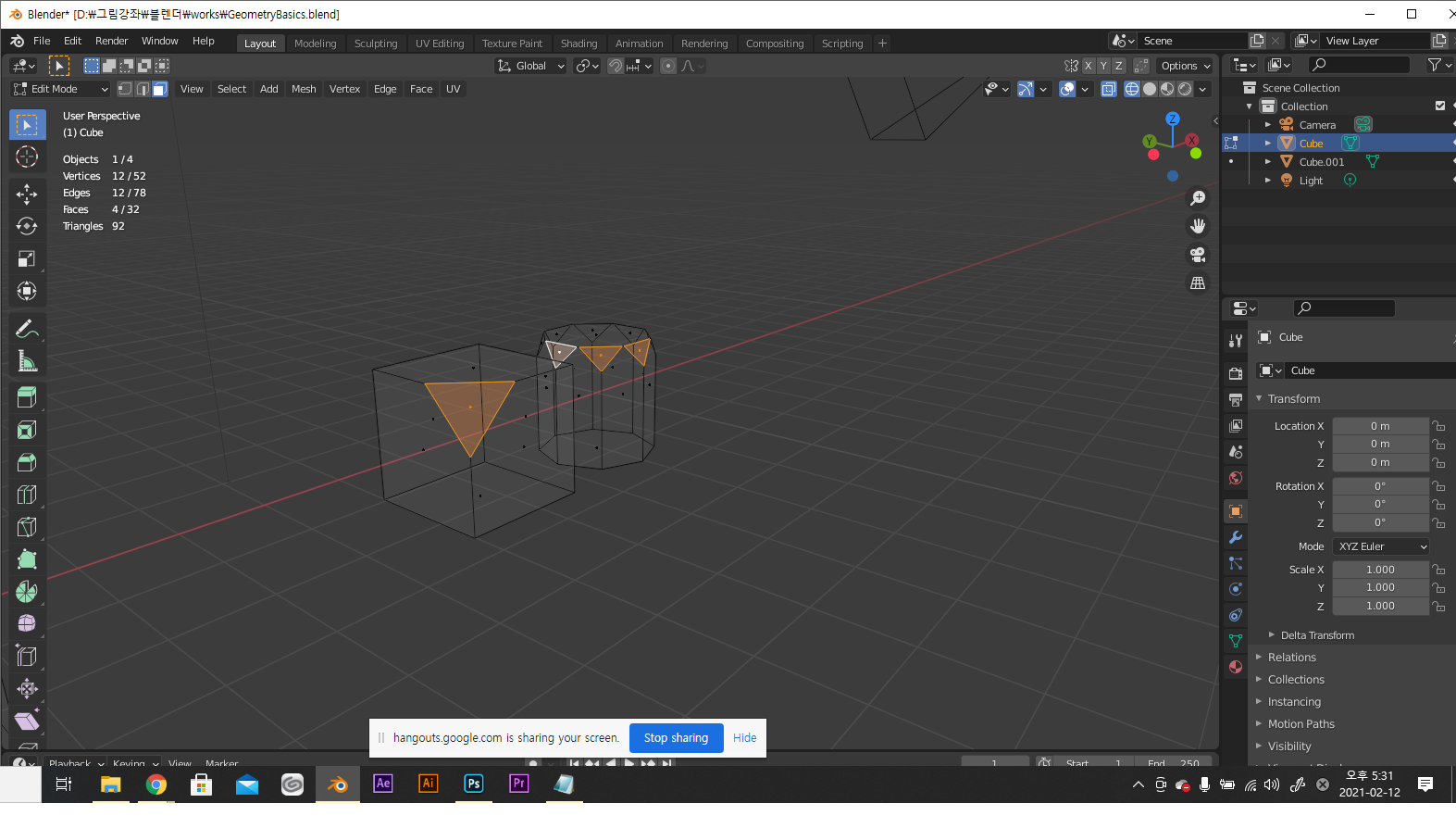
Ctrl +R 로 컷팅을하 거나 K로 세밀하게 컷팅도 할수 있다.

블렌더에서 Ctrl+B를 눌러 단면을 자른 큐브


Equilateral trinagle 정삼각형
Isosceles triangle : 이등변 삼각형

버텍스만 바벨로 처리할시에는 버텍스를 옵션에서 선택


안에있는 삼각형은 A(직각)S(한변을 공유)A 합동이므로 이등병 삼각형이다.

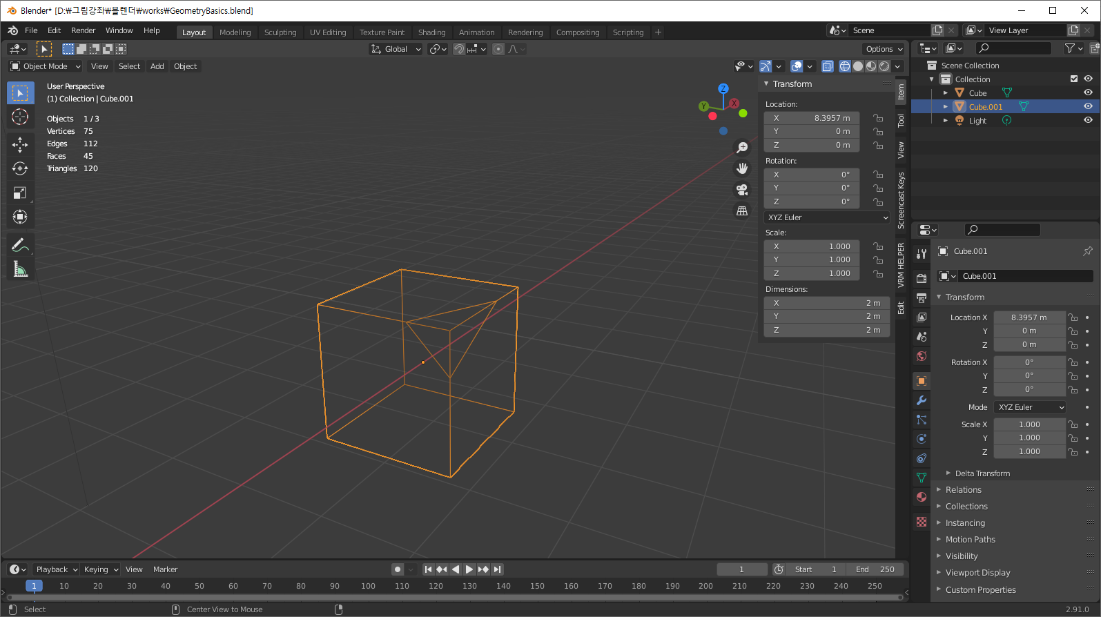
위는 바벨을 사용한 다음 바벨한 면을 나이프 컷팅 툴로 한건데 절대로 3D 캐릭터 모델링에 쓰일일은 없다.

결론적으로 두점 사이를 subdivide로 분할 하면 나이프툴을 사용해서 번거롭게 할 필요도 없다.


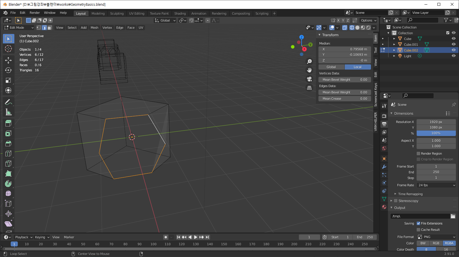
총 여섯개의 변에 subdivide)를 하면 육각형도 큐브안에 넣을수있다.
'Mathematics > Geometry' 카테고리의 다른 글
| 기하학 정리 36번째(입체 기하학) (0) | 2021.02.16 |
|---|---|
| 기하학 정리 34번째(입체 기하학) (0) | 2021.02.12 |
| 기하학정리 33번째 (원과 관련된 건설법) (0) | 2021.02.09 |
| 기하학정리 32번째(원의접선) (0) | 2021.02.09 |
| 기하학 정리 31번째(원주각,inscribed angle) (0) | 2021.02.09 |